- To: <cf-satellite@xxxxxxxxxxxxxxxx>
- Subject: Re: [cf-satellite] About satellite names
- From: <spiros.ventouras@xxxxxxxxxx>
- Date: Tue, 21 Feb 2012 09:25:16 +0000
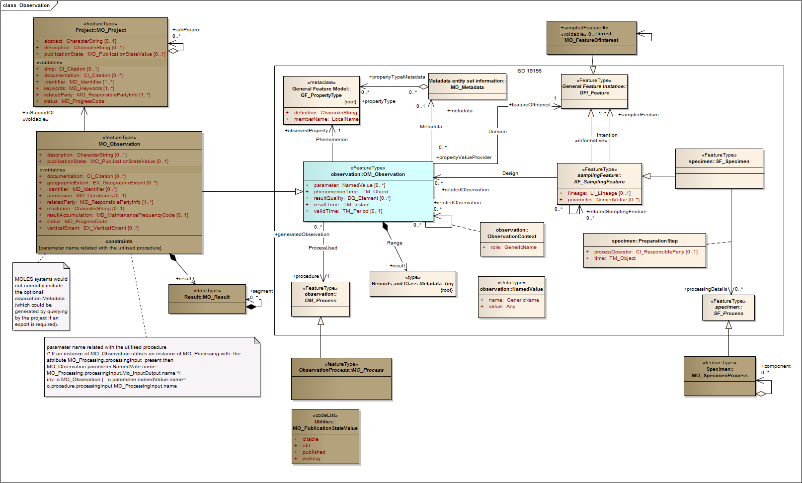
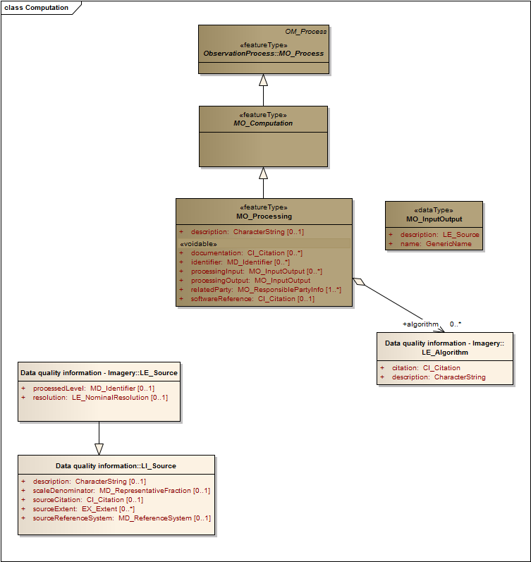
Dear all, At CEDA we have developed a model (MOLES3.4) for metadata regarding environmental data (including satellite data). The model is rooted on the ISO/TC211 Harmonized Model (the ISO 19100 series of standards for Geographic Information) - mainly on ISO 19156 ( known as Observations& Measurements) and ISO 19115/19155-2. Briefly, key concepts in our approach and relevant to this discussion are: 1.Observation ( see diagram observation.png) : (From ISO 19156) An observation (OM_Observation) is an act that results in the estimation (Result) of the value of a feature property (observedProperty), and involves application of a specified procedure (OM_Process), such as a sensor, instrument, algorithm or process chain. The procedure may be applied in-situ, remotely, or ex-situ with respect to the sampling location. An observation is an act associated with a discrete time instant or period through which a number, term or other symbol is assigned to a phenomenon . The result of an observation is an estimate of the value of a property of some feature, so the details of the observation are metadata concerning the value of the feature property. The ISO 19156 class OM_Observation is specialised in our model to MO_Observation. 2.Procedure : (OM_Process) : (From ISO 19156) The purpose of an observation process is to generate an observation result. An instance of OM_Process is often an instrument or sensor, but may be a human observer, a simulator, or a process or algorithm applied to more primitive results used as inputs. The same procedure can be applied to more than one observation i.e. it can be re-usable. The abstract class OM_Process is specialised in MOLES to MO_Process class (see diagram ObservationProcess.png) which serves as the base class for all types of processes i.e, acquisition, computation, composite process. An instance of MO_Process may consist of more than one components. A component shall be either an acquisition or a numerical computation. 2.1Acquisition: (MO_Acquisition) ( From MOLES) :A process component which interacts with the feature of interest (e.g. an atmospheric column, a specimen etc) to provide data. The MO_Acquisition is and aggregation ( see diagram Acquisition.png ) of : an instrumement/sensor (MO_Instrument) e.g. a radiometer a platform (MO_Platform) which carries the instrument e.g aircraft, satellite, ground station the operation of the used platform ( MO_Operation) e,g flight. Typical example of an acquisition is the generation of Level 0 Earth Observation data. MOLES model follows the ISO 19115-2 pattern but introduces its own concepts of instrument platform and platform operation. MOLES pattern is a generalisation of ISO 19115-2 pattern. For example, MO_Platform is not a specialisation of MI_Platform because an instance of MO_Instrument may be mounted on more than one platforms. 2.2 Computation:MO_Computation (From MOLES) represents the process component which involves only numerical computation(see diagram Computation.pgn). An example could be higher than Level 0 earth observation data. 2.3 CompositeProcess ( MO_CompositeProcess) (From MOLES): A process consisting of more than one components. A component shall be either of acquisition or computation type. The aggregation may include only acquisition or computation types, or both (see diagram ObservationProcess.png). 3. Project. Within MOLES is defined the concept of project ( MO_Project) : An identifiable activity designed to accomplish a set of objectives e.g. the ENVISAT –AATSR campaign. A project may be a member of a complex of parent and child-projects ( see diagram observation.png). An observation has “inSupporOf” project which requires this observation to accomplish its objectives. The XMI format of the model and detailed UML diagrams can be found at: http://proj.badc.rl.ac.uk/svn/moles/trunk/ConceptualModel/ Please, first read the README.txt file Best Regards Spiros ~~~~~~~ Spiros Ventouras BADC, RALSpace, STFC Tel: +44 1235 446528 -----Original Message----- From: cf-satellite-bounces@xxxxxxxxxxxxxxxx [mailto:cf-satellite-bounces@xxxxxxxxxxxxxxxx] On Behalf Of Martin Raspaud Sent: 20 February 2012 12:44 To: cf-satellite@xxxxxxxxxxxxxxxx Subject: Re: [cf-satellite] About satellite names -----BEGIN PGP SIGNED MESSAGE----- Hash: SHA1 On 17/02/12 15:27, Jim Biard wrote: > Hi. > > I suggest that we follow existing standards for handling this. Our > primary inspiration for how to handle this should probably be the ISO > 19115-2 metadata standard. It specifies three (at least!) elements > for specifying the system used for acquiring or producing the data. > In short form they are project, platform, and instrument. The full names are: > > * > /gmi:MI_Metadata/gmd:identificationInfo/gmd:MD_DataIdentification/gmd: > descriptiveKeywords/gmd:MD_Keywords/gmd:keyword/gco:CharacterString > > with gmd:MD_KeywordTypeCode="project" (there are actually 3 > different ways you can do this one!) > * > acquisitionInformation/MI_AcquisitionInformation/instrument/MI_Instrum > ent/mountedOn/MI_Platform/identifier/MD_Identifier/code/CharacterStrin > g > > * > acquisitionInformation/MI_AcquisitionInformation/instrument/MI_Instrum > ent/citation/CI_Citation/identifier/MD_Identifier/code/CharacterString > [...] > > sensor > > Keywords for the instruments that contribute to the dataset. > Select keywords from the NASA GCMD Instrument Keywords list as > applicable (see PDF reference or copy from TXT). Hi Jim, I see now you talk about both "instrument" and "sensor". Is it so that GCMD uses "sensor" while the ISO 19115-2 uses "instrument" ? Moreover, the "project" part is not really clear to me. Wouldn't "platform" be enough to uniquely identify a satellite, so that "project" could be optional ? Best regards, Martin -----BEGIN PGP SIGNATURE----- Version: GnuPG v2.0.14 (GNU/Linux) Comment: Using GnuPG with Red Hat - http://enigmail.mozdev.org/ iQEcBAEBAgAGBQJPQj/1AAoJEBdvyODiyJI4gTwIAKwlD10vejOWbajpdXNEURzJ IUwTNddk3AzcwukOvYR+F5iwFUsAHenOOWfjgN02mEjPQE3fR56qfLlz0zvh/YVd qDKmZvxSaVD7lDgDY1dXH8wmrl+LkpGhdelXDvWeYu5XB9e0z5UYDBj5nJUtXD/p uyNeEGdvo5TB5AL7RtyNTrdmPNaZgSOw6Oab8V4KDm6zmhqSPdu2r8B/qwwQD4gp mf41bFxu//Qi5Nug/XyPuic+oLvkzZC6djgFUaq3BZffgfzFbRdxQmzlsTcYWlta 4DFabBaHb9hwWz5wfEh3k9yEuVg3EfuiBwocSqfe6vRPipb9A2WY4AlmljSUsMw= =GRM+ -----END PGP SIGNATURE-----
Attachment:
Acquisition.png
Description: Acquisition.png
Attachment:
Computation .png
Description: Computation .png
Attachment:
Observation.png
Description: Observation.png
Attachment:
ObservationProcess.png
Description: ObservationProcess.png
- References:
- [cf-satellite] About satellite names
- From: Martin Raspaud
- Re: [cf-satellite] About satellite names
- From: Jim Biard
- Re: [cf-satellite] About satellite names
- From: Martin Raspaud
- [cf-satellite] About satellite names